中国茶产业公司:中国茶叶、大益茶业、八马茶业、君山茶业等
本文核心数据:中国茶叶行业区域品牌价值、品牌竞争梯队等
1、中国茶叶行业竞争梯队
依据茶叶品牌价值对中国茶叶产品品牌竞争梯队进行分析,当前价值大于 50 亿元的中国茶叶区域公用品牌包括西湖龙井、福鼎白茶等,位于行业竞争第一梯队 ;20-50 亿元区间内品牌包括安吉白茶、太平猴魁等,位于第二梯队 ; 小于 20 亿元品牌包括永春佛手、崂山茶等,位于第三梯队。

2、中国茶叶行业区域竞争情况
——企业区域竞争情况
根据前瞻智慧招商系统数据,中国茶叶产业相关企业主要集中于华东、华南地区,其中广东、福建两省企业数量最多,分布最为密集。
代表企业分布与产茶地相关性较小,现阶段代表企业分布最为密集省市为北京,该市拥有中国茶叶、吴裕泰、小罐茶、张一元等多家知名茶叶企业。
——品牌区域竞争情况
2022 年中国茶叶区域公有品牌分布于四大产茶区,其中江南产区分布最为密集,数量达到 69 个 ; 西南产区数量达到 26 个,位列第二 ; 华南、江北产区分列第三、四位,分别达到 18 个、13 个。


3、中国茶叶行业市场排名
茶叶区域公用品牌收益的跨度很大,其中西湖龙井、普洱茶、信阳毛尖位列前三甲,品牌价值分别达到 79.05 亿元、78.06 亿元、75.72 亿元。结合品牌所在省份情况可知,江苏、浙江两省的茶叶区域公用品牌在品牌溢价能力上显著高于其他省份的品牌。

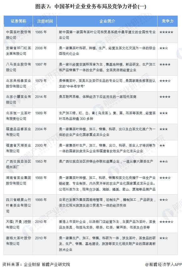
4、中国茶叶行业企业布局及竞争力评价
由于中国茶叶市场格局分散,业内代表企业市场份额占比小,除天福茗茶成功于港交所上市外,业内尚未出现上市企业。故文章汇总代表企业茶叶业务发展概况,结合企业注册资本、经营市场等指标对其竞争力进行评价如下:


注:星级评价 1-5,☆为半星
5、中国茶叶行业竞争状态总结
从五力竞争模型角度分析,目前,茶叶属于传统行业,受新兴替代品威胁较大 ; 现有竞争者数量多,竞争风险高 ; 现阶段茶叶市场供过于求,且行业上游一体化能力较强,故对上游供应商议价能力较强 ; 同时,因行业准入资质以及资金、技术门槛一般,但盈利前景也较弱,故行业吸引力一般,潜在进入者威胁较小。根据以上分析,对各方面的竞争情况进行量化,5 代表最大,0 代表最小,目前中国茶叶行业的五力竞争情况总结如下:
