您好!欢迎来到湖北茶叶网,陆羽故里茶行业门户!
通行证 注册 | 登录 登录 登录 登录

湖北茶叶网,陆羽故里茶行业门户!

关于召开第十八届中国茶业经济年会暨中国咸阳·国际茯茶文化养生节的通知

2022-10-15 18:59:13| 发布者:hbtea| 查看:795| 评论:0| 收藏

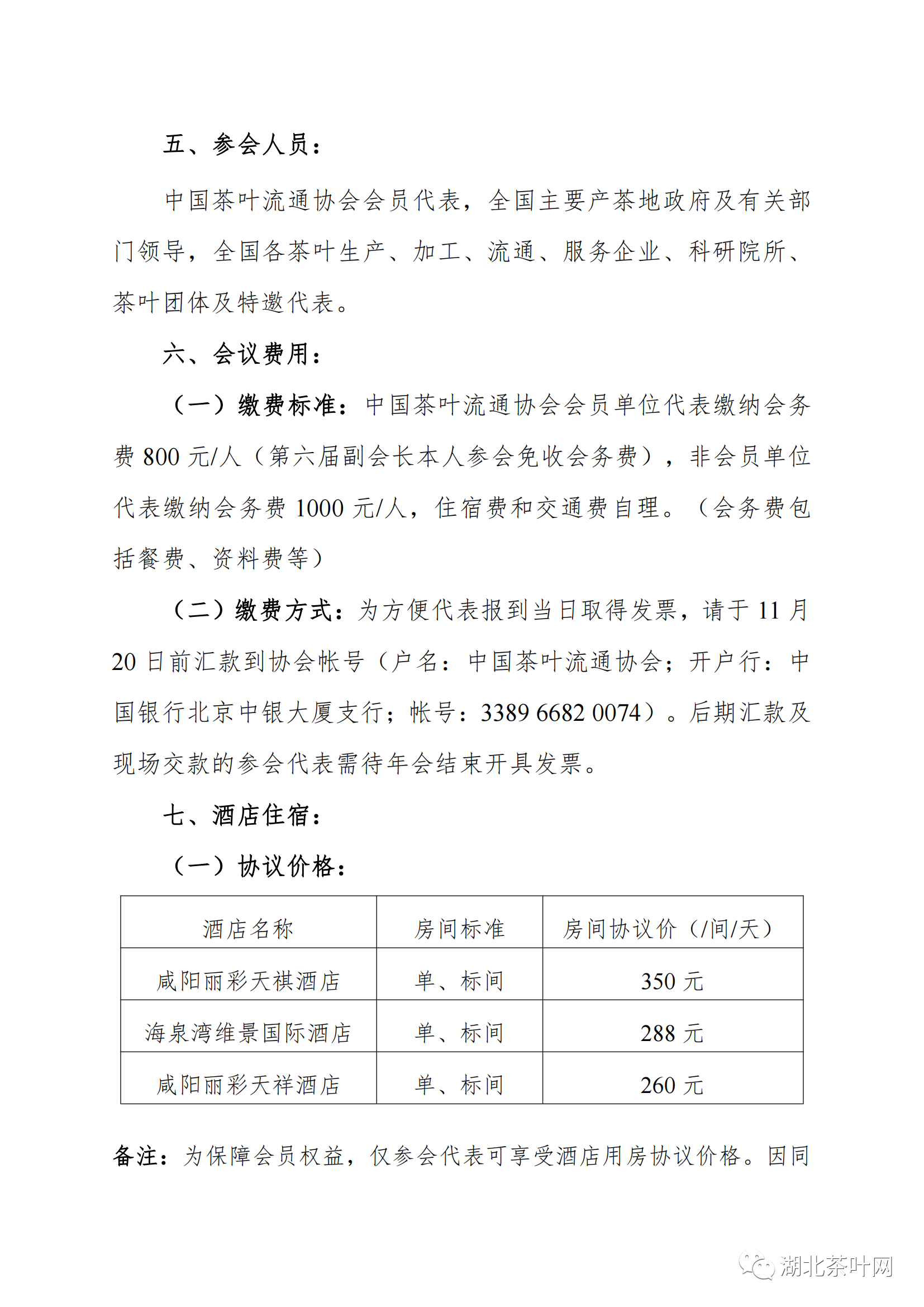
由中国茶叶流通协会、陕西省农业农村厅、陕西省供销合作总社、咸阳市人民政府主办,咸阳市供销合作社、咸阳市农业农村局、咸阳市贸促会、秦都区人民政府、渭城区人民政府、礼泉县人民政府、泾阳县人民政府等单位承办的“第十八届中国茶业经济年会暨中国咸阳国际复查文化养生节”定于2022年11月27日至11月30日在陕西省咸阳市举行。

本次年会以品牌引领,国茶振兴,复茶之都,幸福咸阳为主题将举行开幕式,品牌盛典,产业与科技平行交流会,经贸洽谈会,展览展示等主题活动。


相关阅读

最新评论

全部评论(0)

鄂ICP备2020015816号-2     鄂公网安备 42010502000479号